《魔兽世界》神牧灵魂羁绊介绍
- 来源:NGA论坛
- 作者:未知
- 编辑:笨南北
魔兽世界9.0版本推出不少新系统,比如灵魂羁绊系统正是之一。那么作为奶系职业,灵魂羁绊哪个好?下面就将带来魔兽世界9.0神牧魂契天赋选择。
神牧灵魂羁绊
魔药设计师马里莱斯 ...
Tier 1
不稳定的溶液 - 对附近的尸体使用血肉铸造可以从中获取增益,根据生物类型会获得不同的增益。
Tier 3
与吵吵一起旅行 - 站立不动时,你会缓慢获得吵吵的旅行癖的层数。当达到10层时,你的移动速度会提高10%。
乌兹的和谐覆层 - 当生命值降低至50%以下时,软泥会覆盖你全身,使你获得相当于最大生命值10%的护盾,持续20秒。
烦烦的先发制人 - 你对敌人的首次攻击或法术会使你对其造成的伤害提高10%,持续5秒。如果烦烦正在对其他目标使用先发制人,则不会生效。
Tier 5
凯文的钥匙圈 - 可以打开需求开锁技能600点的锁。每花1秒引导血肉铸造都会使凯文的钥匙圈的冷却时间缩短1个小时。
灾裔清洁软泥 - 击败敌人有几率出现灾裔清洁软泥,它会提高你护甲剩余的耐久度。
Tier 8
终极形态 - 血肉铸造会使你免疫群体控制效果。
艾米妮 ...
Tier 1
艾米妮的优美之皮 - 当你使用通灵领主的职业技能或法术时,获得一层艾米妮的优美之皮,最多可叠加4层。使用血肉铸造会消耗你的艾米妮的优美之皮,每层使你的最大生命值提高5%,持续2分钟。
Tier 2
柔韧腿部 - 在受到坠落伤害时,损失的生命值会变成护盾,持续30秒。
肾结炉石 - 你可以将你的肾结炉石绑定到任何休息位置,并用来返回该地点。24小时冷却时间,每次消灭敌人都会缩短5分钟。
Tier 5
软骨脚趾 - 附近每有一个敌人,移动速度就提高2%,最多提高10%。
啮咬咀嚼者 - 在击败一个敌人之后,获得1%的急速,持续20秒,最多可获得5%。
硫磺喷发 - 当生命值降低至20%时,你会让附近的敌人恐惧3秒。
Tier 8
符铭之骨 - 你每击败一个敌人会获得一层符铭之骨,使你受到的魔法伤害降低1%,持续30秒。当达到5层时,你的灵魂羁绊专长会受到强化。持续30秒。
艾米妮的优美之皮:释放层数会对附近敌人造成375点暗影伤害,每层效果可以使该伤害提高1%。
柔韧腿部:护盾量翻倍。
肾结炉石:冷却时间缩短效果翻倍。
软骨脚趾:现在移动速度提高3%,最多提高25%。
啮咬咀嚼者:急速提高翻倍。
硫磺喷发:恐惧的持续时间延长2秒。
骨匠海尔米尔 ...
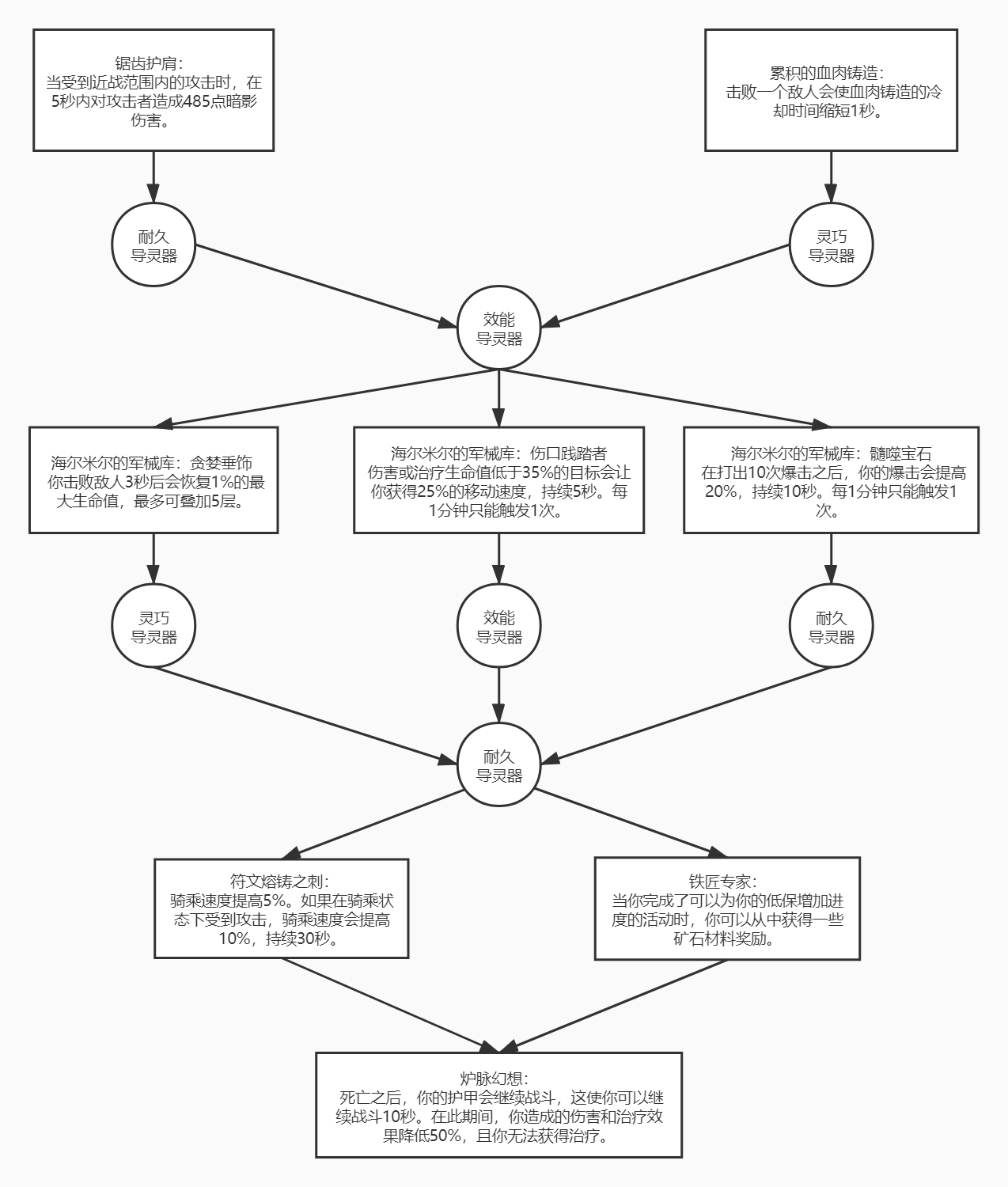
Tier 1
锯齿护肩 - 当受到近战范围内的攻击时,在5秒内对攻击者造成485点暗影伤害。
累积的血肉铸造 - 击败一个敌人会使血肉铸造的冷却时间缩短1秒。
Tier 4
海尔米尔的军械库:贪婪垂饰 - 你击败敌人3秒后会恢复1%的最大生命值,最多可叠加5层。
海尔米尔的军械库:伤口践踏者 - 伤害或治疗生命值低于35%的目标会让你获得25%的移动速度,持续5秒。每1分钟只能触发1次。
海尔米尔的军械库:髓噬宝石 - 在打出10次爆击之后,你的爆击会提高20%,持续10秒。每1分钟只能触发1次。
Tier 7
符文熔铸之刺 - 骑乘速度提高5%。如果在骑乘状态下受到攻击,骑乘速度会提高10%,持续30秒。
铁匠专家 - [NYI]You gain mining materials from completing activities that contribute yo your Great Vault。
当你完成了可以为你的低保增加进度的活动时,你可以从中获得一些矿石材料奖励。
Tier 8
炉脉幻想 - 死亡之后,你的护甲会继续战斗,这使你可以继续战斗10秒。在此期间,你造成的伤害和治疗效果降低50%,且你无法获得治疗。
本文内容来源于互联网,如有侵权请联系删除。

手机浏览

微信公众号
-
倾国之怒
-
原始传奇
-
斗罗大陆(我唐三认可0.1折)
-
太阁立志2
-
奇门(0.1折仙侠不用闪)
-
深渊契约
-
猫狩纪0.1折
-
灵剑仙师(斗破苍穹)

