DNF影舞奥兹玛毕业装备选择
- 来源:DNF助手
- 作者:Dul band
- 编辑:月色如画
DNF影舞奥兹玛毕业装备选择伤害最大化首选阿斯特罗斯,其中尽量避开3+2或者4+1的情况。追求技能冷却可以选择雷德梅恩,而罗什巴赫和贝利亚斯则为生存装。
详细答案:
毕业装备选择
1、武器
2、神话排名及搭配推荐
【补充说明】:
这十套推荐为爆发套的选择,未特殊提及部位的皆为穿戴全套套装。武器黑鸦遴选词条不推荐为觉醒等级词条。影舞者并非CDR职业,而且和歧路的相性不能达到极佳,所以装备选择并不往CDR上追求。另外,在没有融合希洛克装备和遴选最佳词条前2把武器的选择差距并不大,但在4个最佳的遴选词条和残香下匿影会小小强于另一把武器玉妆刀。
3、希洛克装备选择
【结论】:卢克西>暗杀者≥守门人>奈科斯>洛多斯
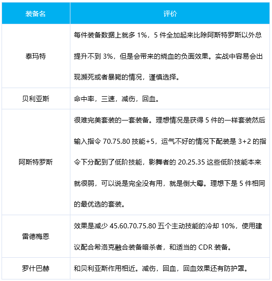
4、奥兹玛装备选择
【结论(早期先行版)】:
伤害最大化首选阿斯特罗斯,其中尽量避开3+2或者4+1的情况。追求技能冷却可以选择雷德梅恩,而罗什巴赫和贝利亚斯则为生存装。
本文内容来源于互联网,如有侵权请联系删除。
-
倾国之怒
-
原始传奇
-
斗罗大陆(我唐三认可0.1折)
-
太阁立志2
-
奇门(0.1折仙侠不用闪)
-
深渊契约
-
猫狩纪0.1折
-
灵剑仙师(斗破苍穹)



