DNF110版本神话改版介绍
- 来源:17173
- 作者:绝望型黑白熊
- 编辑:月色如画
DNF110版本上线了韩服体验服,在110级版本中神话装备可以继续使用,不过属性改动很大,那么DNF110版本神话属性是什么?下面就给大家带来DNF110版本神话改版介绍。
DNF110版本神话改版介绍
110级版本开启(升级过程中会出现没有任务的情况,届时也会开放固定给等级条的副本)
冒险团扩增至50级(50级为290四维加成)
新附魔卡(首饰35属强或33全属强等)
武器强化12内失败不掉级以及增幅10以内失败不掉级系统更新,需要新材料和大量金币
职业平衡(技能最大等级和精通等级上限+10,刃影全技能攻击力-8%,其他待定)
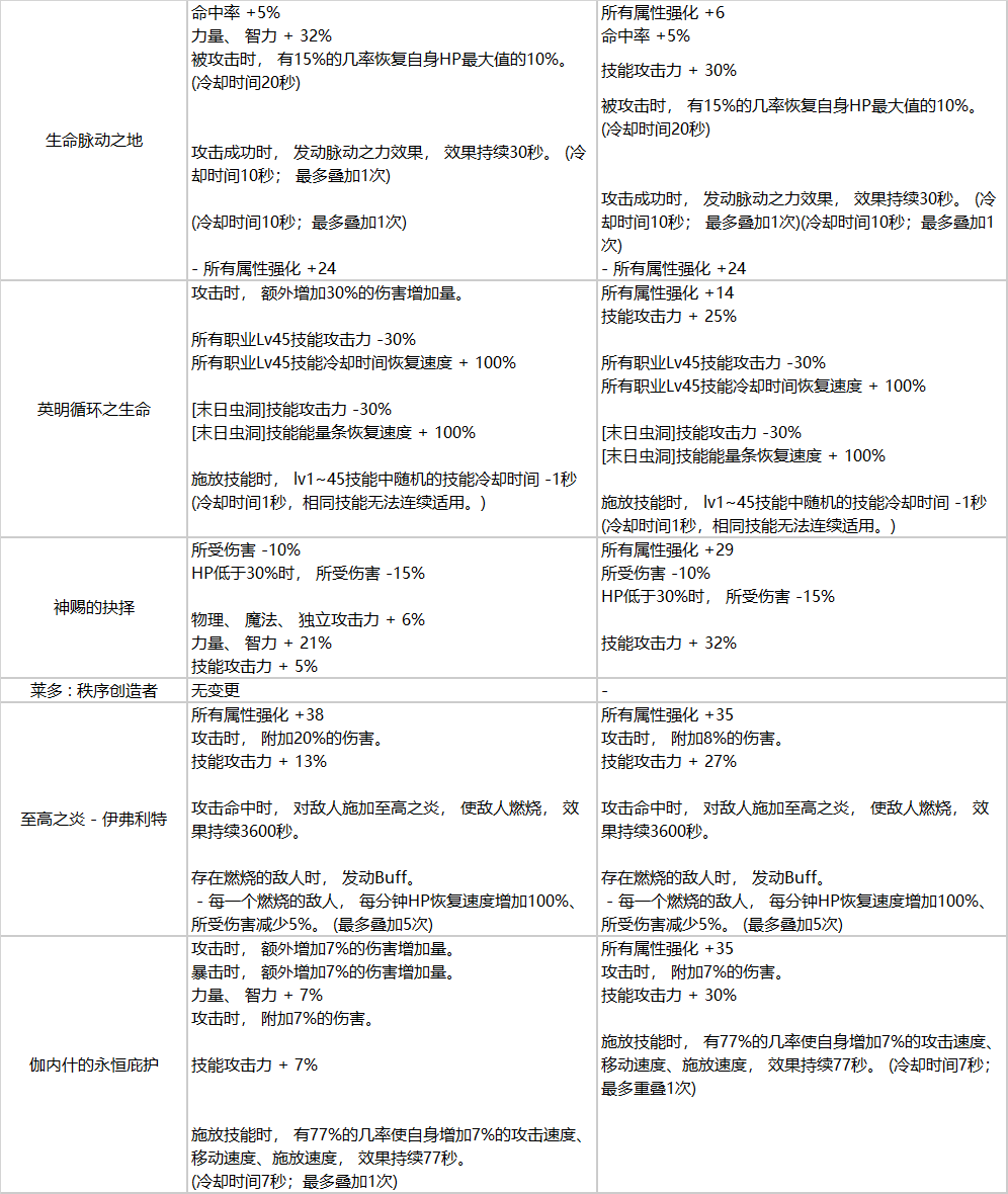
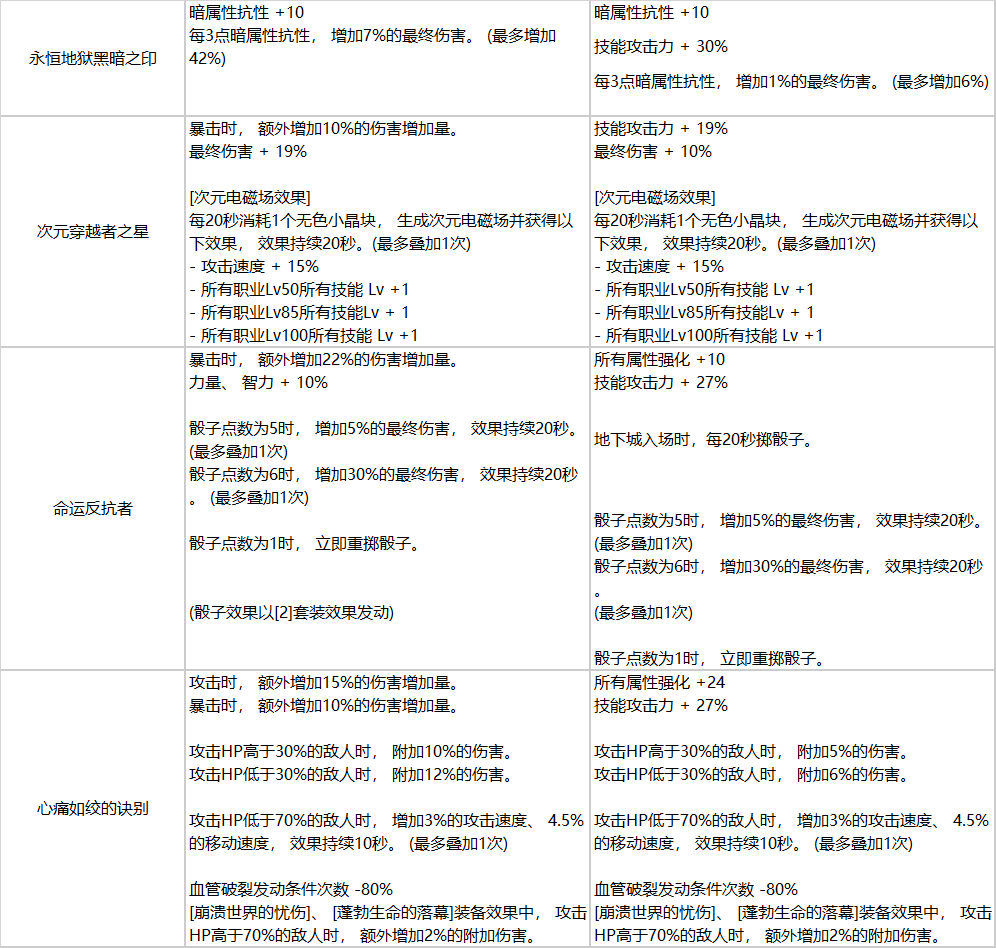
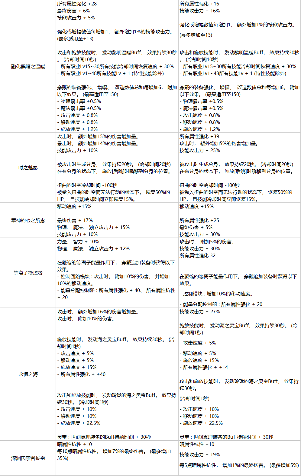
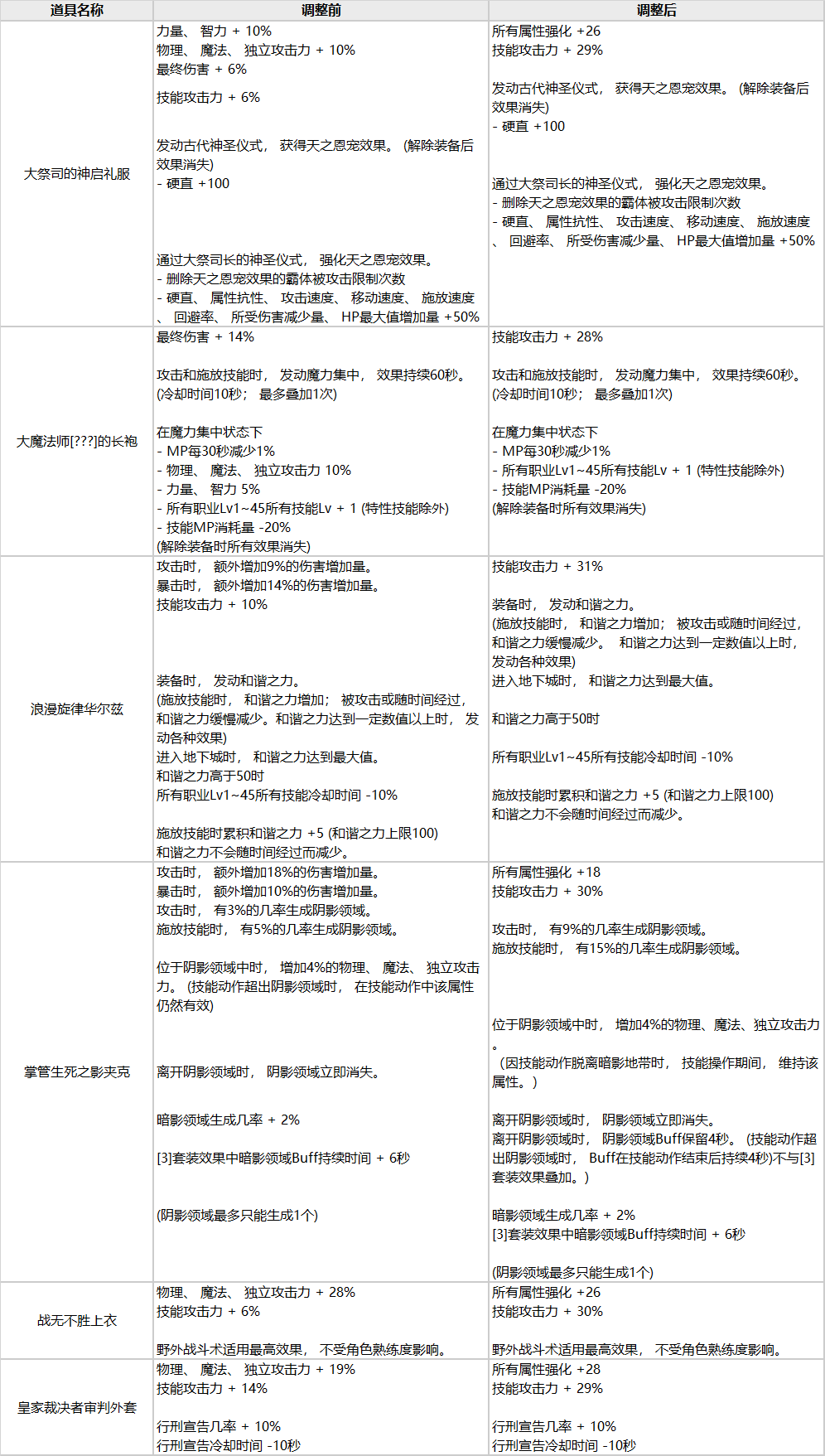
神话加强(逆转结局没变,其他都上调了数值)
防御力带来的减伤率下调,不受角色等级的影响,皮肤效果,防具,首饰的强化增幅带来的减伤效果改成减固定数值
新增50sp的主动技能,释放觉醒外技能或被击时可以使用,效果为后跳
超级二觉削弱(就不三觉给的Buff效果大幅度削弱了)
本文内容来源于互联网,如有侵权请联系删除。
-
倾国之怒
-
原始传奇
-
斗罗大陆(我唐三认可0.1折)
-
太阁立志2
-
奇门(0.1折仙侠不用闪)
-
深渊契约
-
猫狩纪0.1折
-
灵剑仙师(斗破苍穹)



