DNF105自定义史诗词条有哪些
- 来源:colg
- 作者:肥猫池塘
- 编辑:月色如画
DNF105级史诗分为固定属性和随机属性两种,其中随机属性的史诗是在词条库中选择4个词条,那么DNF105自定义史诗词条有哪些?下面就给大家带来DNF105自定义史诗词条属性大全。
DNF105自定义史诗词条属性大全
这是一篇总结了当前发布的自定义词条的文章
由于是体验服内容,所以它可能随时都会跟随版本变更产生变化
自定义词条装备
拥有蓝绿柱石、恩特树精、森林魔女、不可侵领域(可交易传说)四种
可传送属性的的自定义装备分为通用和独特两种词条
装备拥有4个词条传送槽
目前四个词条槽是否全部适合通用词条,还是独特部位只能适用独特词条,还是不明
自定义词条仅适用于可能适用的装备
例如攻击一般怪物增加15%技能攻击力这个词条
仅出现在恩特树精耳环、不可侵领域耳环上
不适用于恩特树精心脏、不可侵领域魔法石
通用词条
下面表格出现的N为基于词条伤害增加量的可成长数据
文中会用蓝色文字框出比较重要的属性,但是原文提到“日后补充”,所以目前没有
武器
除了个例外,可交易传说套除了自身拥有专属属性外,还拥有其他三种胚子史诗装备的所有专属属性
防具
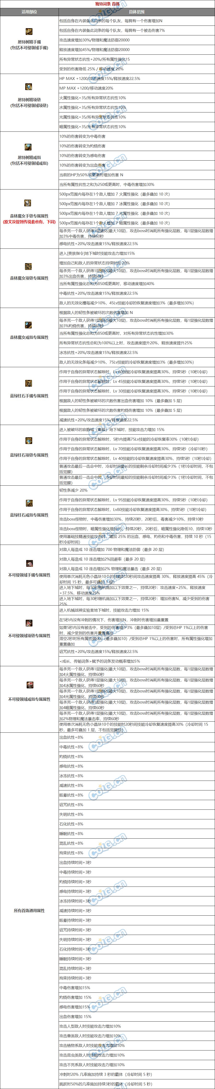
首饰
特殊
本文内容来源于互联网,如有侵权请联系删除。
-
倾国之怒
-
原始传奇
-
斗罗大陆(我唐三认可0.1折)
-
太阁立志2
-
奇门(0.1折仙侠不用闪)
-
深渊契约
-
猫狩纪0.1折
-
灵剑仙师(斗破苍穹)



