DNF110级版本国服优化内容一览
- 来源:网络
- 作者:未知
- 编辑:月色如画
DNF110级版本快上线了,而110级版本国服有特色优化,比如刃影不会削弱等等,那么DNF110级版本国服优化内容有哪些?下面就给大家带来DNF110级版本国服优化内容一览。
DNF110级版本国服优化内容一览
大家好,我是梅尔文。
本次在周年庆110级版本上线前夕,就先遣服相关工作进行一个总结。
首先,非常感谢大家对于先遣服工作的支持。先遣服自4月开启后,我们密切关注着大家的游戏反馈,并就大家讨论的问题与开发商持续沟通。
目前,先遣服版本已适用了韩服110级版本在5月的众多调优内容,并针对国服特定内容也进行了优化。
在110级版本上线国服正式服后,我们还将根据大家的体验反馈,对版本内容进行长线的调优。
其次,针对大家比较关心的,110级版本的时间投入问题,我们针对每日任务系统进行了国服专属优化。
具体来看,刷图点是110级中非常重要的资源,为了减少大家获取该资源上的疲劳感,我们在每日限定任务的完成奖励里加入了刷图点奖励。
对于那些没有精力消耗全部疲劳值的角色,大家可以选择完成限定任务作为里程碑目标,来缓解角色养成的压力。
此外,考虑到国服游戏生态与玩家习惯,随着110级版本上线,一些原有的游戏内容也将会有调整与优化。具体来看:
1. 团本攻坚商店奖励增加。
勇士们在进行游戏的过程中,往往会选择和自己的朋友一起游玩,而团本玩法在过往的版本中承载了这个诉求,因此我们认为需要在一定程度上维系团本的价值;
但考虑到奥兹玛团队产出的成长线资源在110级版本价值有限,因此考虑针对团本奖励内容进行调整。同时,在满级扩张后仍然要求玩家过多游玩旧内容,我们也担忧会带来额外的负担。
在综合考量上述内容的情况下,团本奖励方面将新增金绿柱石和时间引导石的资源产出、延长了顶级附魔宝珠的投放周期,勇士们游玩 2-4个角色即可获取的相关的奖励。
2. 国服专属辟邪玉属性调整
云上长安作为国服专属内容,很多勇士都在此付出努力,并精心打造自己的辟邪玉。
本次满级扩张,为优化复杂的伤害形式体系而进行词条属性整合时,出现了伤害增加增幅类辟邪玉和辅助职业属性类辟邪玉价值大打折扣的副作用。
为了让玩家们在辟邪玉上的付出可以保值,我们进行了辟邪玉部分的属性调整:对于伤害增加增幅类辟邪玉,将统一增加了“攻击强化%”属性;对于辅助类辟邪玉,统一增加了“buff力%”属性。
3. 辅助职业商业化道具词条专属调整
在100级版本中,辅助职业为了追求辅助能力最大化,需要同时准备两套装备和两套打造,这给很多主玩辅助职业的玩家带来了额外的负担。
因此,此次满级扩张设定了统一的buff力属性来规避该问题,但考虑到部分在过往版本已经出售过的商业化道具增益的是旧的词条属性,所以为了保障勇士们的过往投入保值,
我们进行了相关商业化道具的属性调整:过往出售的所有带有“Lv30 Buff技能 力量、智力增加量+X%”或“Lv30 Buff技能 物理、魔法、独立攻击力增加量+X%”的商业化道具,在110级版本都会额外追加“buff力 +Y%”的词条属性。
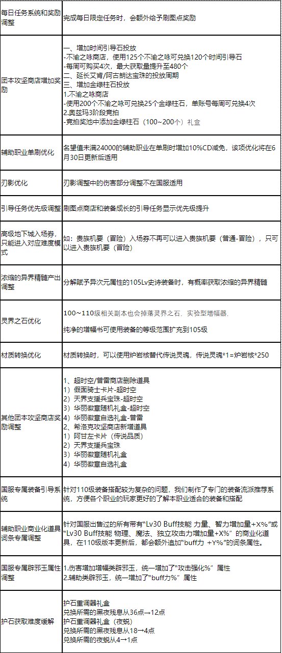
其他更多调优内容可查看附录。
最后,先遣服是我们首次在大版本使用的筹备方式,配合本次测试我们也采用了上机测试、专题座谈会等调研手段。
复盘来看,在相关工作的开展还有很多可以优化之处,在这里再次感谢参与测试勇士的投入与付出,也感谢所有勇士的积极反馈与包容。
110级版本是对DNF非常重要的一个版本,我们希望它能够带给大家DNF更多的乐趣与魅力,这离不开大家的支持与喜爱,希望我们能够一起携手共创更美好的阿拉德。
附录:国服内容调优
本文内容来源于互联网,如有侵权请联系删除。
-
倾国之怒
-
原始传奇
-
斗罗大陆(我唐三认可0.1折)
-
太阁立志2
-
奇门(0.1折仙侠不用闪)
-
深渊契约
-
猫狩纪0.1折
-
灵剑仙师(斗破苍穹)



