逆水寒牢狱风云玩法介绍
时间:2023-02-21 09:18:41
- 来源:大神
- 作者:未知
- 编辑:小飞
0
逆水寒牢狱风云有哪些玩法,很多小伙伴们都不知道牢狱风云有哪些玩法,该怎么玩,接下来就带着小伙伴们一起来看看逆水寒牢狱风云玩法介绍,希望能够帮助到小伙伴们。
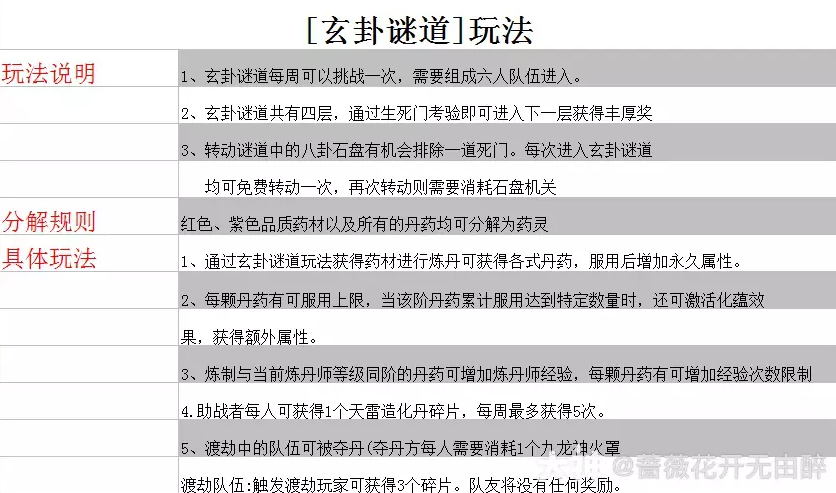
逆水寒牢狱风云玩法介绍
每周可以挑战一次,需要6人组队 [玄黄龙胆丸]耐力+1
赤莲凤血丸气海+1
养髓丹气血上限+72
固本丹攻击+8
噬心丹破盾+7
每颗服用上限5次
本文内容来源于互联网,如有侵权请联系删除。
近期热门
近期热门
网游评测
竞技视频
3DM自运营游戏推荐
-
倾国之怒
-
原始传奇
-
斗罗大陆(我唐三认可0.1折)
-
太阁立志2
-
奇门(0.1折仙侠不用闪)
-
深渊契约
-
猫狩纪0.1折
-
灵剑仙师(斗破苍穹)



