《梦幻西游》新门派花果山介绍
- 来源:官网
- 作者:官网
- 编辑:猪猪侠
梦幻西游作为了一个经营了十多年的老游戏,在2018年终于又出了一个新门派-花果山,今天让我们来看一下这个有着齐天大圣当师傅的门派会是怎么样的吧,毕竟西游记里面孙悟空可是主角。
门派名称:花果山
门派师傅
门派师傅:齐天大圣
背景故事
齐天大圣本是东胜神洲花果山上一块仙石孕育而生,曾拜菩提老祖为师,习得七十二变、筋斗云等神妙法术。他生性洒脱不羁,曾于龙宫强取金箍棒,在地府勾去生死簿,更一度大闹天宫,使得十万天兵天将奈何不得,声名威震三界!如来佛祖为改其顽劣心性,将齐天大圣压于五行山下五百年,后令其护送唐玄奘西行取经,历经九九八十一难得成正果,封为“斗战胜佛”。
怎奈大圣成佛后,花果山又逢大变,洞天福地竟遭天火摧毁。懊恼之中,“过去佛”燃灯上古佛来到大圣面前,秘密告知自己可将过去“化现”,而改变“果”唯一的解决之道,是避免种下那“因”。借燃灯之力,悟空得以返回大唐贞观年间,守护花果山对抗未来之浩劫。
参考点数分配
参考点数分配:力量、敏捷。
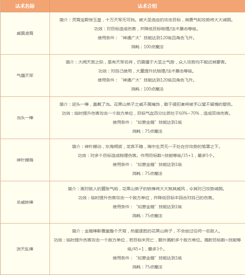
门派技能:
领取条件:
角色等级≥60级
任务领取人:
花果山(148,23)因果仙使
花果山脚下,不知何时竟出现一时空裂隙。从真实世界的倒影穿海而入,便可见一虚实难辨的幻境之山,晶莹剔透、如梦似幻。此山山顶,竟然可一览成佛归来的大圣真容!究竟此山来自哪一时空,齐天大圣为何又在此现身?玩家将初踏因果之界,进入花果山四大元帅之一——芭将军的神识,亲历未来的一场大火,并试图用自己的力量扭转“过去”。
因果仙使
变身为小芭,探访因果之界。
以上就是新的花果山门派介绍了,大家喜欢吗?
本文内容来源于互联网,如有侵权请联系删除。
-
倾国之怒
-
原始传奇
-
斗罗大陆(我唐三认可0.1折)
-
太阁立志2
-
奇门(0.1折仙侠不用闪)
-
深渊契约
-
猫狩纪0.1折
-
灵剑仙师(斗破苍穹)



