魔兽世界icc6号BOSS腐面打法攻略
- 来源:大神
- 作者:加勒比海尔
- 编辑:无忧
在魔兽世界icc版本玩家们将在冰冠堡垒团本中直面巫妖王等众多不同的BOSS,每个BOSS都有不同的打法,那么有不少小伙伴好奇icc6号BOSS腐面怎么打,下面就来告诉大家腐面打法攻略。
魔兽世界icc6号BOSS腐面打法攻略
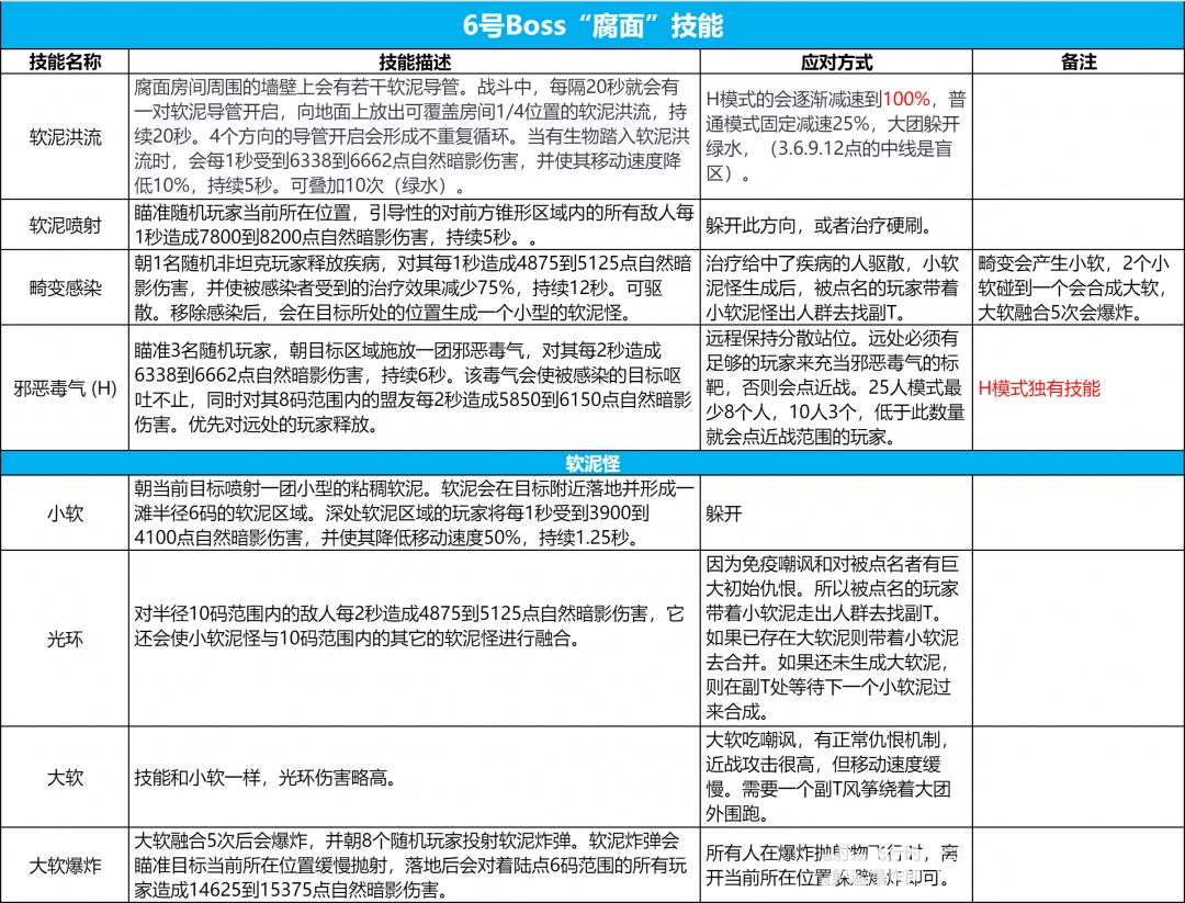
技能介绍
打法介绍
起始站位如图
主T接怪,副T待命准备接大软。全团如图站位。
远程8码分散,防止H模式下的邪恶毒气感染。
出了软泥洪流后,躲避绿水,继续保持8码分散。
第1个被点名”畸变感染“的玩家,出人群,驱散疾病,带着小软绕着大团跑。
第2个被点名的玩家,出人群,解畸变疾病,带着小软去和第一个小软合体成大软。
副T接好大软,绕着大团边沿风筝,不可被大软攻击到,原被点名玩家可以回去输出了。
以此类推,当大软融合五层时候(不稳定的软泥怪BUFF5层)大软会读条爆炸,全团离开现有位置躲避爆炸。
爆炸完,全团回原位置,完成一次战斗循环。
重复以上步骤,直到完成击杀。
注意事项:
T:喷毒的时候绕背躲毒。拉大软的副T最好是骑士,自由之手过绿水。
DPS:近战绕背,远程8码分散。
第2次以后的点名“小软”,火箭靴找副T融合。
小软~大软~爆炸。为一个战斗循环。
团减安排:
技能图示
软泥洪流:
本文内容来源于互联网,如有侵权请联系删除。
- 魔兽世界时光服苍穹击碎者属性效果一览11-10
- 魔兽世界熊猫人之谜防战天赋雕文推荐11-07
- 魔兽世界熊猫人之谜狂暴战天赋雕文推荐11-07
- 魔兽世界熊猫人之谜武器战天赋雕文推荐11-07

手机浏览

微信公众号
-
倾国之怒
-
原始传奇
-
斗罗大陆(我唐三认可0.1折)
-
太阁立志2
-
奇门(0.1折仙侠不用闪)
-
深渊契约
-
猫狩纪0.1折
-
灵剑仙师(斗破苍穹)

