《魔兽世界》怀旧服黑翼之巢全BOSS技能介绍
- 来源:NGA论坛
- 作者:福贵
- 编辑:福贵
魔兽世界怀旧服黑翼之巢团队副本在2月13日开放,在该副本中有很多BOSS和小怪有特殊的技能及机制,大家知道都是怎么应对的吗?不清楚的玩家,下面小编带来了魔兽世界怀旧服黑翼之巢全BOSS技能介绍和通关手册,一起来看看吧。
一号 狂野的拉佐格尔魔兽世界怀旧服黑翼之巢通关手册
职能综述
坦克:P1在分配的刷怪门口拉住所有刷新出来的怪,龙人如果有猎人风筝可不拉。P2如果有抗BOSS任务就像打黑上将军一样抗BOSS即可。
控龙坦克:P1阶段控制BOSS全力开蛋,越快越好,看到失控的龙人可以睡一下。P2就像打黑上将军一样抗BOSS即可。
治疗:P1站在场地靠中间的位置,加好自己被分配的小队的血量。P2卡视野加血,尽量不吃连珠火球。
DPS:P1在分配的刷怪门口打掉所有刷新的怪,如果是风筝战术龙人不打。P2近战看戏,远程卡视野输出,尽量不吃连珠火球。
风筝猎人:P1如果采用风筝战术,就风筝所有刷新的龙人。否则跟其他DPS一样即可。P2同理。
技能详解

二号 堕落的瓦拉斯塔兹
职能综述
坦克:按照顺序抗BOSS,最好全团装备同一款仇恨统计插件。
治疗:尽全力加号被分配的小队或者坦克,无限蓝,除非中燃烧刺激,否则不应该死人。
DPS:看好仇恨全力输出,中燃烧刺激去指定位置等死。
盗贼:装备匕首打背刺,MT被点名后消失。然后有多狠打多狠。
狂暴战:看好仇恨,不要超过T,斩杀阶段去副T位置打。
技能详解
小怪 死爪龙人小队
职能综述
坦克:拉好各自被分配的怪物。
治疗:看好被分配的队伍或者T的血。
德鲁伊:被分配睡眠小红帽的,一直读条睡眠直到怪物死亡。
DPS:按照击杀顺序挨个击杀小怪。
猎人:风筝走死爪龙人队长,最后击杀。
技能详解


三号 陷阱房
职能综述
坦克:按照分配拉小龙的要换好防装,带上群拉的装备。而拉精英的要记得在人群外接怪击杀。
治疗:加好血,跟团走。休息处可以掐秒救人。
DPS:聚堆前进,保持节奏。不要乱引怪。
盗贼:被分配开陷阱的做好本职工作,一定要开好陷阱。
猎人:开怪猎人要注意引多了瞬间假死。
技能详解
三号 勒什雷尔
职能综述
坦克:多坦克制造仇恨,靠墙拉,全力输出仇恨。装备不好的吃石盾药水。
治疗:加好T,尤其是T中致死之后的应急一定要做好。
DPS:缓慢且平稳输出,类似打黑龙。千万不能OT。
技能详解
小怪 炼金房地精小怪群
职能综述
坦克:按照分配接好自己的怪即可。
引火坦克:需要穿一定的火抗装,接到地精群的仇恨之后,保持转圈移动。同时释放仇恨技能。
治疗:加好自己分配的小队或者目标。
DPS:按照分配好的击杀顺序挨个击杀。一般优先击杀黑翼管理者。
技能详解

小怪 炼金房黑翼龙人群
职能综述
坦克:按照分配接好自己的怪即可。拉龙人护卫的需要吃自由行动药水。
治疗:加好自己分配的小队或者目标。
DPS:集中击杀目标,挨个打。
技能详解
四号 费尔默
职能综述
坦克:主T穿一定的火抗装,站角落全力拉BOSS。副T在龙翼释放前嘲讽替主T吃嘲讽。
治疗:主T治疗卡视角全力加主T,团队治疗在墙角后加好团队和副T。
DPS:看好自己的debuff,5层左右就要躲回去等debuff消失再出来打。
技能详解
五号 埃博诺克
职能综述
坦克:多个坦克在角落扇形站位,当前T中debuff之后,其他的T一起嘲讽,谁接到谁就抗。
治疗:加好坦克即可。
DPS:全力输出就OK。
技能详解
六号 弗莱格尔
职能综述
坦克:多个坦克在角落扇形站位,全力输出仇恨。仇恨在谁身上谁就抗。
治疗:加好坦克即可。
DPS:全力输出就可以。
猎人:安排好凝神组,分组打凝神。
技能详解
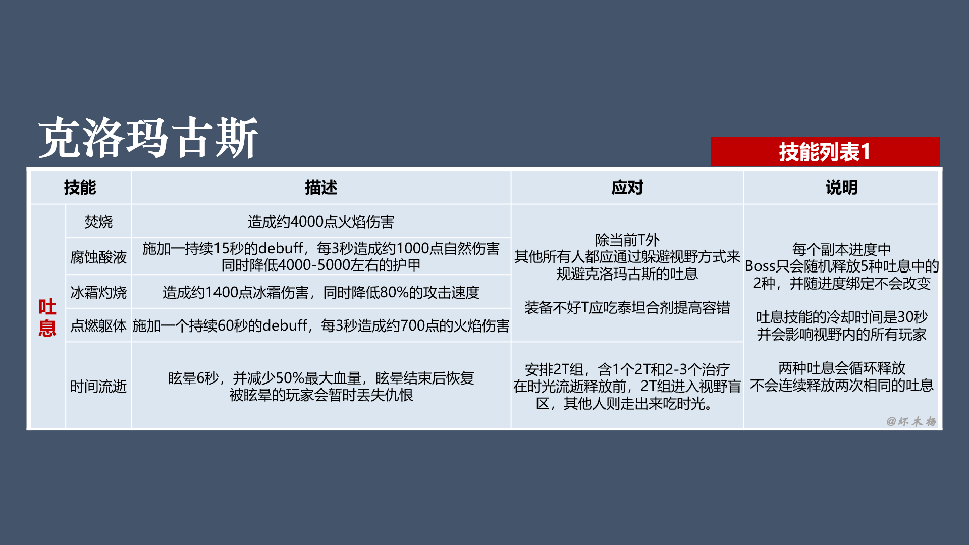
七号 克洛玛古斯
职能综述
坦克:主T站好位置,全力输出仇恨。并时刻关注自己的生存压力,注意开防御技能或饰品。副T提前进入视野盲区,观察是否有时光流逝,没有时光就回归大团。
治疗:注意自己被分配的定位,治疗职责的加好坦克的血。驱散组要时刻注意自己的蓝量,按照分配做好驱散。尤其是龙血之痛:蓝的驱散。
DPS:注意躲好每30秒一次的吐息,除了时光流逝需要出来吃,其他的都要躲进视野盲区。如果身上中了青铜又无法解除,就要提前10秒就躲进去。
技能详解

八号 奈法利安
职能综述
坦克:P1两个门分别安排最少两个坦克,一个拉普通龙兽,一个拉多彩,尽量拉住所有的龙兽不让龙兽乱跑。P2只有主T需要把BOSS拉住让龙头朝外,战士点名时要记得提醒治疗注意应急加血。
治疗:时刻加好自己被分配的目标。P2的时候,牧师需要注意点名,不要加死坦克,德鲁伊被点名的时候要提醒法师解诅咒。萨满被点名要提醒DPS清理图腾。
DPS:P1守门清理所有的龙兽,被暗影箭打多了吃暗抗。P2时刻注意职业点名,尤其是法师,要及时进洞防止养到其他的人。
技能详解



以上就是小编为大家带来的魔兽世界怀旧服黑翼之巢副本攻略,希望对各位玩家有所帮助。
本文内容来源于互联网,如有侵权请联系删除。

手机浏览

微信公众号
-
倾国之怒
-
原始传奇
-
斗罗大陆(我唐三认可0.1折)
-
太阁立志2
-
奇门(0.1折仙侠不用闪)
-
深渊契约
-
猫狩纪0.1折
-
灵剑仙师(斗破苍穹)

