《DNF》周末签到享惊喜活动地址
时间:2019-02-21 13:35:17
- 来源:3DM整理
- 作者:阿刁
- 编辑:阿刁
0
《DNF》游戏近日推出了“周末签到享惊喜”活动,相信不少玩家对于本次活动的玩法以及地址不太了解,那么接下来就请各位跟小编一起来看一下这方面的内容吧!感兴趣的小伙伴不要错过了哦!
DNF周末签到享惊喜活动地址分享
活动地址:https://dnf.qq.com/cp/a20190221week/
1.活动期间内,每周周末都可以领取1次签到奖励,领取时间为每周周六06:00 ~ 周一05:59为止。
2.每完成一次签到, 即可提升一个奖励阶段;若没有领取本周奖励,则会下降一个奖励阶段。
3.活动期间内, 首次领取各阶段的签到奖励时, 可获得阶段突破奖励。
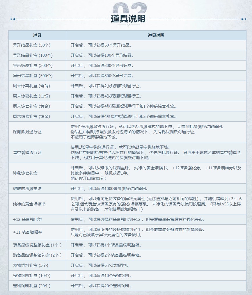
活动道具奖励一览
最新版本内容

手机浏览

微信公众号
近期热门
网游评测
竞技视频
3DM自运营游戏推荐
-
倾国之怒
-
原始传奇
-
斗罗大陆(我唐三认可0.1折)
-
太阁立志2
-
奇门(0.1折仙侠不用闪)
-
深渊契约
-
猫狩纪0.1折
-
灵剑仙师(斗破苍穹)

