其实,“亡羊补牢”最早是个褒义词
绝地求生新版艾伦格今日上线 UU加速器双重折扣为你吃鸡之路保驾护航
- 来源:官方
- 作者:官网
- 编辑:萌萌
在本月24日,《绝地求生》将迎来第四赛季第1次更新,新版本上线后,陪伴玩家们时间最久的艾伦格地图也将迎来地图更新和部分内容重做,更新后全新的艾伦格也将与玩家见面。艾伦格在吃鸡玩家心目中有着独特的地位,听到艾伦格重做的消息,许多弃坑的老玩家都选择回归体验,这时候购买加速器就成为了他们首先要解决的小问题。
现在想要购买加速器吃鸡的新老玩家有福了,网易UU加速器正在进行“夏日缤纷梦”优惠活动,不但有给力的折扣,还能领到可以和折扣叠加使用的优惠券,UU加速器双重钜惠为你吃鸡之路保驾护航,接下来就让我们一起了解下,这次PUBG更新和UU加速器的活动吧。
重回1965年战火燃烧的艾伦格
艾伦格是陪伴玩家时间最久的一张地图,数不尽的故事在这张经典地图中上演,也成就了艾伦格在玩家中极高的人气。通过这次更,艾伦格的部分建筑物样式、植被绿化以及光影特效等内容都将迎来改动。这些改动对玩家有着非常大的吸引力,许多人都在摩拳擦掌等待更新,想要第一时间进入游戏感受焕然一新的老图。对于想要流畅体验新版本内容的玩家而言,一款靠谱的加速器非常重要,使用UU加速器,完全不需要担心丢包和卡顿等情况,可以让大家摆脱网络的束缚,自由地去探索新世界。
生存通行证4“余波”正式到来
本次通行证共100级,于7月24日正式开始,直到10月16日结束,共计12周。豪华通行证及升级卡的销售时间和通行证的持续时间是相同的。玩家们关注通行证,最关键的当然是奖励了。通过升级通行证,玩家们总共可以获得28款武器装备皮肤,38款服饰及外观以及一款载具皮肤和8款动作。
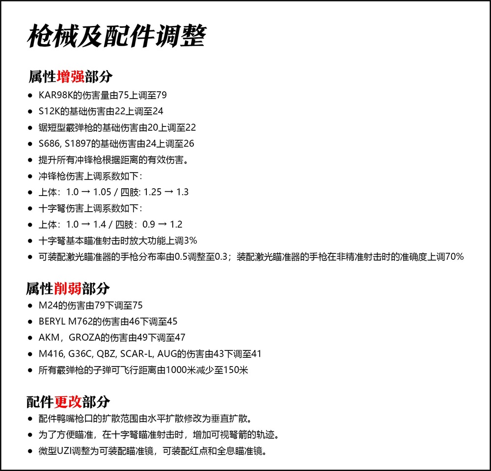
大量游戏性改动 你的爱枪被砍了么?
这次更新后,游戏内环境将迎来巨变,许多武器都被狠狠的砍了一刀,比如之前霰弹枪其实是可以打1000米的,但现在最多只能打150米了,详情大家可以看下图。
UU加速器双重钜惠 低至每天只要0.58元
当小伙伴们兴致勃勃地更新好游戏,可以选择沉迷于探寻地图中隐藏的彩蛋,也可以选择提高自己的kda与天梯排名。对于回归体验新版艾伦格的老玩家而言,多少雄心壮志都随着加速器到期而化为了盒子,裸连的你在艾伦格将会寸步难行。网易UU加速器正在举办“夏日缤纷梦”的优惠活动,可以享受性价比超高的双重优惠,大家不妨入手一份,让UU加速器为你的吃鸡之路保驾护航。
高速稳定不丢包是我们对加速器的基本要求,而超低的ping值会让我们在游戏中有如神助,而这些都只是UU加速器的基本操作而已!作为陪伴了无数玩家的吃鸡利器,最近UU加速器开启了新一轮的优惠活动——“夏日缤纷梦”,并且是折扣和优惠券能够叠加使用的活动类型,非常的划算!
“夏日缤纷梦”活动包含两部分,第一部分是UU加速器客户端的打折活动——暑“价”缤纷乐,玩家在客户端购买会员时,可以享受半年九折,年卡八五折的折扣!半年卡折后价138元,优惠了15元;年卡折后价241元,优惠了42元。
第二部分是参与“夏日缤纷梦”活动答题,领取优惠券,一共可以领到三种优惠券,分别是季卡-10元、半年卡-15元、年卡-30元的优惠券,题目都是超简单的哟!
最最最关键的来啦!活动领取的优惠券和折扣是可以叠加的!两项活动叠加之后,玩家购买季卡只需要78元,半年卡123元,而年卡只需要211元,低至每天0.58元!是不是很实惠呢?
“夏日缤纷梦”活动持续到7月30日截止,准备入坑玩吃鸡,还有加速器到期的玩家,千万不要错过本次优惠活动哦。要知道在玩吃鸡的时候,卡顿是非常可怕的一件事,尤其是对枪时,因为网络原因慢人一步会令人非常难受!使用UU加速器就不会遇到这些问题,稳定高速的网络,没有卡顿、丢包等现象,让玩家体验到“超快感”游戏,能够尽情享受《绝地求生》带给我们的快乐。
网易UU加速器“夏日缤纷梦”活动地址:https://uu.163.com/m/xrbfm-1

手机浏览

微信公众号
-
倾国之怒
-
原始传奇
-
斗罗大陆(我唐三认可0.1折)
-
太阁立志2
-
奇门(0.1折仙侠不用闪)
-
深渊契约
-
猫狩纪0.1折
-
灵剑仙师(斗破苍穹)

