已有3764人评分 您还未评分!
《DNF》单人超时空漩涡活动介绍
时间:2019-08-14 09:51:31
- 来源:3DM整理
- 作者:阿刁
- 编辑:阿刁
0
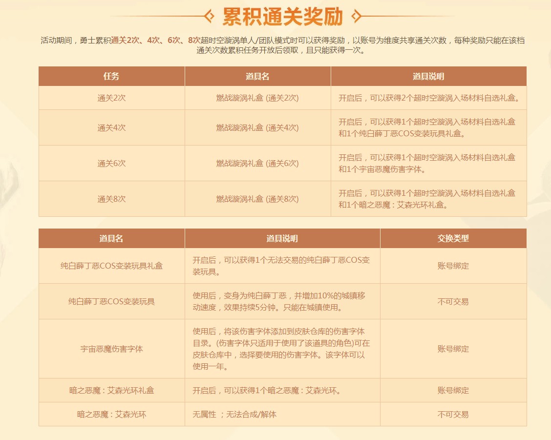
《DNF》单人超时空漩涡,超时空旋涡新增单人模式,单人模式限时开启,快来挑战单人旋涡吧!很多小伙伴都想知道DNF单人超时空漩涡活动地址,下面就给大家带来DNF单人超时空漩涡活动介绍。
DNF单人超时空漩涡活动
DNF单人超时空漩涡活动
活动时间:8月22日-12月10日
活动地址:点击进入
活动内容:
超时空旋涡单人模式限时开启,快来挑战单人模式吧。
最新版本内容

手机浏览

微信公众号
近期热门
网游评测
竞技视频
3DM自运营游戏推荐
-
倾国之怒
-
原始传奇
-
斗罗大陆(我唐三认可0.1折)
-
太阁立志2
-
奇门(0.1折仙侠不用闪)
-
深渊契约
-
猫狩纪0.1折
-
灵剑仙师(斗破苍穹)

