远古巨龙强力斩杀效果 《LOL》2020季前赛改动实机演示
- 来源:Eldimarix
- 作者:3DM整理
- 编辑:跳跳糖
近日,《英雄联盟》官方公开了2020季前赛将进行的一系列改动,此次改动的主题为“元素崛起”,而 Eldimarix 则为我们带来了改动后的峡谷实机演示视频。
“元素崛起”实机演示:
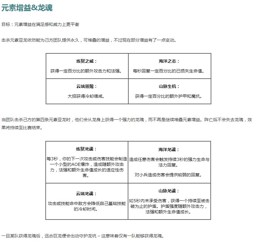
需要着重指出的是,此次主题为“元素崛起”,其中最大的变更在于元素亚龙 BUFF 的变更,元素崛起会让召唤师峡谷更生动,因为元素亚龙的原始魔法会改变每局游戏的地形。第三只亚龙在出生前会改变峡谷地形,之后,游戏内剩余亚龙都会是这个属性。
红蓝 BUFF 的光晕效果也有所变化,而远古巨龙 BUFF 新增的斩杀效果也非常强力。
远古巨龙基于元素亚龙数的成长增益被移除,加入了新的斩杀buff替换。如果有低生命值的敌方英雄受到远古巨龙灼伤伤害的影响,那他们将被一场灼热的远古献祭所吞噬 – 立刻死亡!
受远古龙灼烧影响的敌人生命值条上会出现一个小型标记,注明斩杀阈值。斩杀有短暂的前摇动作,所以反应够快的话,祭品可以凭借常规的保命装或技能(中娅沙漏,千珏大招等)逃过一劫。但当后手失效后,祭品会再度面临威胁,所以如果远古龙增益的燃烧效果第二次施加到同一敌方英雄身上,那该英雄就泉水见了!
召唤师峡谷地图也有所变化,新增了边路凹室和新的草丛。
除了这些之外,游戏内的辅助装、穿甲装和基石符文也都有所变动,详细信息可以参考我们之前的这篇报道:点我查看。

手机浏览

微信公众号
-
倾国之怒
-
原始传奇
-
斗罗大陆(我唐三认可0.1折)
-
太阁立志2
-
奇门(0.1折仙侠不用闪)
-
深渊契约
-
猫狩纪0.1折
-
灵剑仙师(斗破苍穹)

