《天龙八部·归来》公测倒计时15天,黄金周开启:每天都能领5克黄金!
- 编辑:一只小编辑OVO
公测倒计时15天!
为迎万千侠士豪情归来,轻松天龙倾尽诚意,继续送黄金,后续累计将送出230份黄金!并且推出九大门派集结活动,再送福利!
【福利提示】
参与九大门派集结活动,领游戏豪礼,抽定制金条!
归来黄金周
每天都能领黄金
这一次,我们送上 实实在在的黄金,和数量丰厚的核心游戏道具 致敬每一位并肩作战过的老玩家!
(注:点赞转发推文抽黄金 活动,请前往 天龙八部·归来 官方微信公众号参与)
温馨提示
公测前每周我们都将会举办送黄金福利活动,截止到公测,累计将会送出230份黄金!同时所有黄金活动0门槛参与,人人都有机会拿,只为回馈所有天龙老玩家!
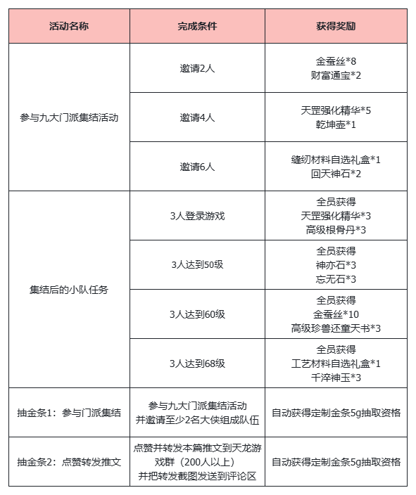
活动攻略懒人版
不想仔细看活动规则小懒猫大侠看这里,我们帮你总结了活动要点!
温馨提示:
门派集结抽黄金 和 点赞转发推文抽黄金 ,两个活动各送3根定制金条5g,共6根,大侠都可以参与哦!
其中 点赞转发推文抽黄金 活动,请前往 天龙八部·归来 官方微信公众号参与活动。

手机浏览

微信公众号
-
倾国之怒
-
原始传奇
-
斗罗大陆(我唐三认可0.1折)
-
太阁立志2
-
奇门(0.1折仙侠不用闪)
-
深渊契约
-
猫狩纪0.1折
-
灵剑仙师(斗破苍穹)

