塔瑞斯世界植物培育园副本攻略
- 来源:taptap
- 作者:Camille
- 编辑:无忧
塔瑞斯世界是一款向魔兽致敬的MMO游戏,在游戏中有许许多多不同的boss,需要挑战不同的副本,那么有小伙伴好奇塔瑞斯世界森林祭坛副本怎么打,那么下面就来告诉大家植物培育园副本攻略。
塔瑞斯世界植物培育园副本攻略
装等要求
开场小怪
进入副本前往一号首领的BOSS路上有两组小怪,和两个被关起来的两个小怪:
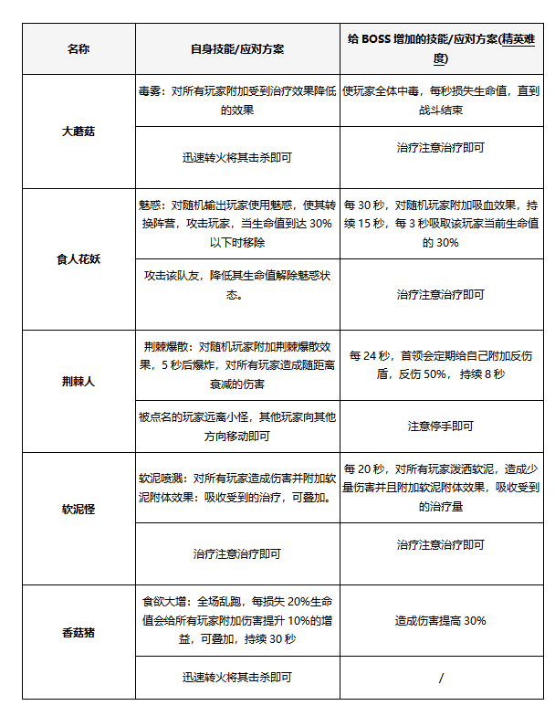
香菇猪每损失20%生命值会给所有玩家附加伤害提升10%的增益,可叠加,持续30秒;
食人花妖为友方单位,对随机敌人使用魅惑,使其转换阵营,攻击敌人,当生命值到达30%以下时移除。
一号首领 —培育园看守埃克斯.硬木
1.1 整体流程
1.开始战斗时进入P1,BOSS会按照:“旋转挥舞”>“怒吼”>“岩石重击”的固定顺序使用此两个技能。
2.75%血后召唤小怪进入P2,此时仅会使用[投掷火枪]和[投掷],小怪被击败后返回P1;
3.50%血后召唤小怪进入P2,此时仅会使用[投掷火枪]和[投掷],小怪被击败后返回P1;
4.25%血后召唤小怪进入P2,此时仅会使用[投掷火枪]和[投掷],小怪被击败后返回P1,直至BOSS被击败。
1.2 核心/转阶段机制
1.首领在自身生命值75%/50%/25%时,会随机[释放合成兽]协助作战,每个合成兽都有自己独特的能力,DPS注意转火将合成兽迅速打到50%血,配合BOSS的[投掷]将其击杀;
精英难度下,合成兽死亡后会给BOSS增加额外技能,合成兽自身技能和附加的技能如下:
2.合成兽协助作战时,首领会一直释放[投掷火枪]战斗,且定期向最远玩家[投掷]。
[投掷火枪]:对随机目标投掷燃烧的火焰长枪,对其造成伤害并且附加燃烧异常状态,持续受到伤害且受到投掷火枪的伤害提高20%,可叠加
[投掷]:读条4秒后,将手中木棒朝35米内最远玩家位置甩出,对该位置造成距离衰减的全屏范围伤害,并且自身切换至远程模式,此技能会对目标和合成兽造成最大生命值50%的伤害。
我们要速战速决,尽量避免把[投掷火枪]的DEBUFF叠加的太高;同时利用[投掷]来加速击败合成兽。
1.3小技能
旋转挥舞
读条3秒对自身10米270°扇形范围造成伤害并且击退,并附加移速降低50%,持续6秒。
建议远离躲避,不要向两侧进行躲避
怒吼
对所有玩家造成伤害,并附加打断当前施法并延长读条时间50%,持续6秒。
注意不要用读条技能即可
岩石重击
猛力敲击地板,对最远玩家造成伤害。
治疗注意进行治疗即可
本文内容来源于互联网,如有侵权请联系删除。
-
倾国之怒
-
原始传奇
-
斗罗大陆(我唐三认可0.1折)
-
太阁立志2
-
奇门(0.1折仙侠不用闪)
-
深渊契约
-
猫狩纪0.1折
-
灵剑仙师(斗破苍穹)



