已有2179人评分 您还未评分!
《剑网3》怒海争锋五毒第二次技改一览
时间:2019-06-10 14:28:29
- 来源:官方
- 编辑:Yelin
0
剑网3的新资料片怒海争锋于6月20日正式上线,在之前的第一轮技改测试完毕之后,第二轮的技能改动也正式公布。下面就给大家带来剑网3怒海争锋五毒第二次技改一览,一起来看看吧。
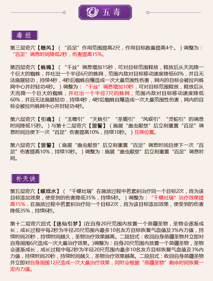
五毒技改
|
剑网3怒海争锋第二次技改 |
|||
| 纯阳 | 万花 | 七秀 | 少林 |
| 天策 | 藏剑 | 五毒 | 唐门 |
| 丐帮 | 苍云 | 霸刀 | 长歌 |
| 蓬莱 | 明教 | 全门派 | |
本文内容来源于互联网,如有侵权请联系删除。
- 剑网三老君宫人参在哪09-23
- 《剑三》花朝节五台山截图位置一览09-23
- 《剑网三》重置版台式电脑配置要求详解09-23
- 剑网三运行下载器时提示加载JXDownloader.dll失败怎么回事09-22

手机浏览

微信公众号
近期热门
网游评测
竞技视频
3DM自运营游戏推荐
-
倾国之怒
-
原始传奇
-
斗罗大陆(我唐三认可0.1折)
-
太阁立志2
-
奇门(0.1折仙侠不用闪)
-
深渊契约
-
猫狩纪0.1折
-
灵剑仙师(斗破苍穹)

