已有3764人评分 您还未评分!
《DNF》2020征战者装备选择
时间:2019-12-30 15:53:31
- 来源:网络
- 作者:未知
- 编辑:笨南北
0
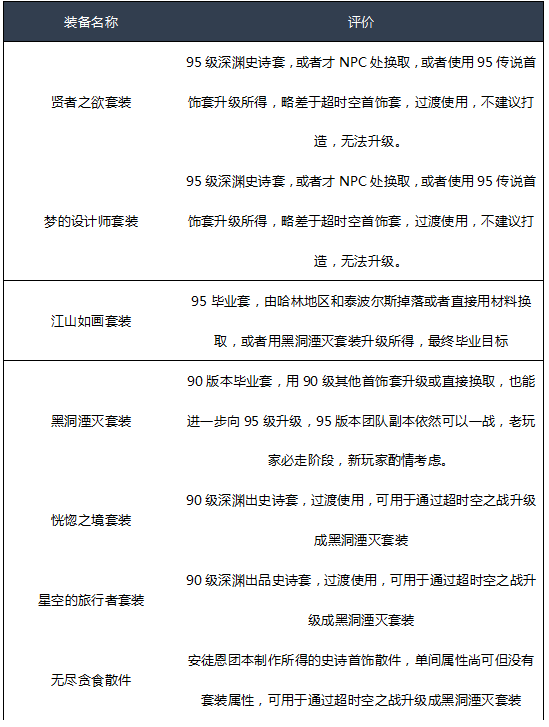
4、2020征战者首饰
(1)神器及传说
(2)史诗
本文内容来源于互联网,如有侵权请联系删除。
最新版本内容
近期热门
网游评测
竞技视频
3DM自运营游戏推荐
-
倾国之怒
-
原始传奇
-
斗罗大陆(我唐三认可0.1折)
-
太阁立志2
-
奇门(0.1折仙侠不用闪)
-
深渊契约
-
猫狩纪0.1折
-
灵剑仙师(斗破苍穹)



